Ford придумал автомобиль-трансформер с электрическим колесом-моноциклом - «Транспорт»
✔ Человечество всегда изобретало что-нибудь, чтобы облегчить себе жизнь. Вначале это были каменные топоры и дубины, а с изобретением колеса появилась и первая техника. Сейчас, конечно, от колеса человеческая мысль ушла довольно далеко вперед, но велосипеды изобретаются довольно регулярно. А также самолеты, корабли, поезда… В этом разделе вы узнаете обо всем, что летает, ездит и плавает и не только. |

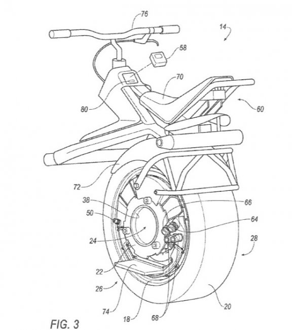
Форд разработал технологию, позволяющую превращать одно из колес автомобиля в электрический моноцикл, который может использоваться для перемещения в загруженном трафике.
С патентной заявкой на свое изобретение представители Ford обратились в Управление США по патентам и торговым маркам. В представленных документах описывается дизайн системы, в которой заднее колесо автомобиля может быть трансформировано в моторизированное одноколесное транспортное средство с помощью дополнительного комплекта с сиденьем и рулевым управлением.
Подразумевается, что владелец машины может использовать ее в обычных целях, таких как поездки на длительные дистанции. А вот интегрированный моноцикл лучше всего подойдет в случаях необходимости передвижения в условиях плотного городского трафика. Для этого автомобиль можно будет оставить, например, на парковке, затем снять с него колесо и совместить его с модулем управления, перевозимым в багажнике.
Свой патент американский автопроизводитель назвал «Self-propelled unicycle engagable with vehicle». А рисунки с описанием технологии приведены на примере хэтчбека Ford Focus. В нем также сообщается, что для того, чтобы легко и быстро можно было «соорудить» одноколесный электроскутер предусмотрен автоматический домкрат, который избавит водителя от необходимости самому подымать машину.
По задумке инженеров Ford электрический мотор будет размещен внутри самого колеса, батареи же будут идти в комплекте со съемным модулем. Технические характеристики силовой установки, а также дальность пробега моноцикла на одном заряде пока не сообщаются.
Интересно, что подобные транспортные средства можно наблюдать в Голливудских фильмах. Так, например, в одной из экранизаций комиксов о Бэтмене, супергерой перемещается на Бэтмобиле, а в случае экстренной ситуации часть его кабины может быть трансформирована в Бэтпод. Хотя и получаемый таким образом мотоцикл имеет два колеса, сама концепция имеет явное сходство с предложенной Фордом.
Когда именно планируется начать производство автомобиля-трансформера, и планируется ли вообще, представители концерна не уточнили.
Читатайте также: Ford представил «умный» электровелосипед MoDe:Flex
Источник: patentyogi.com
И будьте в курсе первыми!

