OnePlus начнёт устанавливать на свои смартфоны оболочку OPPO ColorOS, но беспокоиться по этому поводу не стоит - «Смартфоны»
✔ Смартфоны |
Компания OnePlus с 2015 года выпускает две фирменные оболочки: HydrogenOS для Китая и OxygenOS для смартфонов на глобальном рынке. И вот, спустя почти шесть лет разработки, производитель, похоже, решил закрыть одну из них.
Что известно
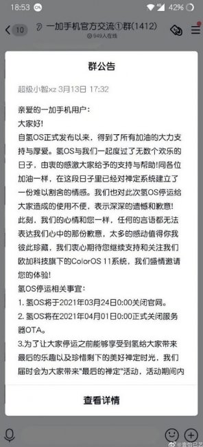
Пользователь форума XDA Developers hikari_calyx обнаружил на просторах интернета скриншот сообщения OnePlus из официальной группы в мессенджере QQ. В сообщении говорится, что компания прекращает разработку HydrogenOS. Сайт оболочки в Китае закроют уже 24 марта, а сервера OTA — 1 апреля. После этого разработчики планируют перевести устройства на интерфейс материнской компании OPPO ColorOS. Также смартфоны OnePlus начнут продавать через OPPO Store в Китае.
Наши коллеги из XDA Developers обратились в офис OnePlus за комментарием, но компания не подтвердила и не опровергла эту информацию. Представитель OnePlus лишь заявил, что у него нет никаких подробностей о HydrogenOS, а вот что касается OxygenOS, то она и дальше останется основным интерфейсом для устройств на глобальном рынке.
Напомним, OnePlus сейчас готовится к презентации 23 марта, на которой покажут флагманскую линейку смартфонов OnePlus 9. Кстати, поговаривают, что она выйдет в Китае уже с предустановленной ColorOS на борту.
Источник: XDA
И будьте в курсе первыми!
