Официальный список смартфонов Xiaomi и Redmi, которые получат MIUI 12 - «Смартфоны»
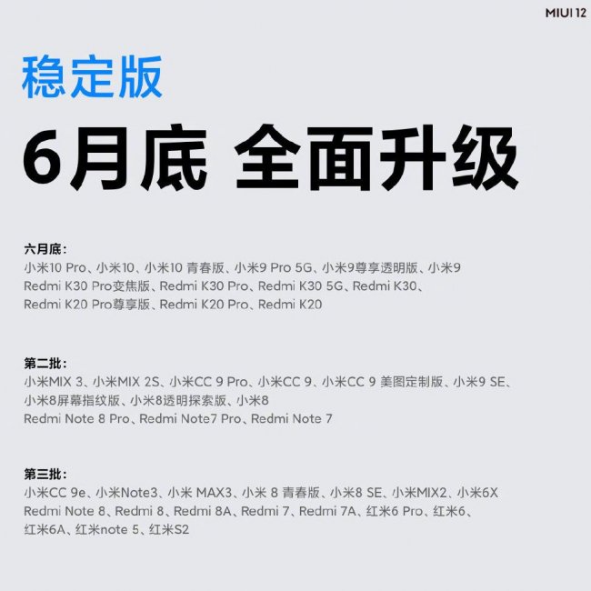
Несколько минут назад закончилась презентация Xiaomi, на которой представили оболочку MIUI 12. Сейчас стало известно когда и какие смартфоны её получат. Речь идёт об устройствах в Китае. Глобальный список, скорее всего, будет немного отличаться. Конец июня Xiaomi Mi 10 Xiaomi Mi 10 Pro Xiaomi Mi 10
✔ Смартфоны |
Несколько минут назад закончилась презентация Xiaomi, на которой представили оболочку MIUI 12. Сейчас стало известно когда и какие смартфоны её получат. Речь идёт об устройствах в Китае. Глобальный список, скорее всего, будет немного отличаться.
Конец июня
- Xiaomi Mi 10
- Xiaomi Mi 10 Pro
- Xiaomi Mi 10 Youth Edition
- Xiaomi Mi 9 Pro 5G
- Xiaomi Mi 9
- Xiaomi Mi 9 Explorer Edition
- Redmi K30 Pro Zoom Edition
- Redmi K30 Pro
- Redmi K30 5G
- Redmi K30
- Redmi K20 Pro Premium Edition
- Redmi K20 Pro
- Redmi K20
Вторая волна (даты нет)
- Xiaomi Mi Mix 3
- Xiaomi Mi Mix 2S
- Xiaomi Mi CC9 Pro
- Xiaomi Mi CC9 Custom Edition
- Xiaomi Mi 9 SE
- Xiaomi Mi 8
- Xiaomi Mi 8 Transparent Edition
- Xiaomi Mi 8 Screen Fingerprint Edition
- Redmi Note 8 Pro
- Redmi Note 7 Pro
- Redmi Note 7
Третья волна (даты нет)
- Xiaomi CC9e
- Xiaomi Mi Note 3
- Xiaomi Mi MAX 3
- Xiaomi Mi 8 Youth Edition
- Xiaomi Mi 8 SE
- Xiaomi Mi Mix 2
- Xiaomi Mi 6X
- Redmi Note 8
- Redmi 8
- Redmi 8A
- Redmi 7
- Redmi 7A
- Redmi Note 6 Pro
- Redmi 6
- Redmi 6A
- Redmi Note 5
- Redmi S2
Источник: Weibo
А вы знаете, что
Самыми популярными товарами Xiaomi на Aliexpress являются:
- электрическая отвёртка 19-в-1 для удобной работы с мелкими деталями
- 10-дюймовый монохромный графический планшет Xiaomi Mijia Blackboard за 13 долларов
- Смартфон POCO M3
- центр управления умным домом Xiaomi
- убийца AirPods - Xiaomi Air2 SE
Подпишитесь
И будьте в курсе первыми!
И будьте в курсе первыми!
Минимальная длина комментария - 50 знаков. комментарии модерируются
Смотрите также
интересные публикации
